Classes | Namespaces | Functions
any.hpp File Reference
#include <typeinfo>
#include <type_traits>
#include <stdexcept>
Include dependency graph for any.hpp:
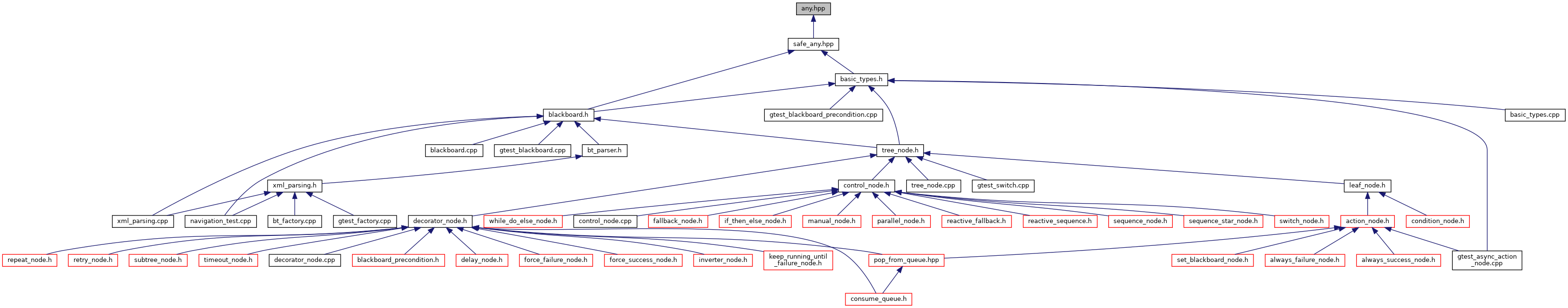
This graph shows which files directly or indirectly include this file:

Go to the source code of this file.

Classes

class  linb::any
 
class  linb::bad_any_cast
 
struct  linb::any::requires_allocation< T >
 Whether the type T must be dynamically allocated or can be stored on the stack. More...
 
union  linb::any::storage_union
 
struct  linb::any::vtable_dynamic< T >
 VTable for dynamically allocated storage. More...
 
struct  linb::any::vtable_stack< T >
 VTable for stack allocated storage. More...
 
struct  linb::any::vtable_type
 Base VTable specification. More...
 

Namespaces

 linb
 
 linb::detail
 
 std
 

Functions

template<typename ValueType >
ValueType linb::any_cast (any &&operand)
 
template<typename ValueType >
ValueType linb::any_cast (any &operand)
 Performs *any_cast<remove_reference_t<ValueType>>(&operand), or throws bad_any_cast on failure. More...
 
template<typename T >
T * linb::any_cast (any *operand) noexcept
 
template<typename ValueType >
ValueType linb::any_cast (const any &operand)
 Performs *any_cast<add_const_t<remove_reference_t<ValueType>>>(&operand), or throws bad_any_cast on failure. More...
 
template<typename T >
const T * linb::any_cast (const any *operand) noexcept
 
template<typename ValueType >
ValueType linb::detail::any_cast_move_if_true (typename std::remove_reference< ValueType >::type *p, std::false_type)
 
template<typename ValueType >
ValueType linb::detail::any_cast_move_if_true (typename std::remove_reference< ValueType >::type *p, std::true_type)
 
void std::swap (linb::any &lhs, linb::any &rhs) noexcept
 


behaviortree_cpp_v3
Author(s): Michele Colledanchise, Davide Faconti
autogenerated on Wed Jun 26 2024 02:51:19