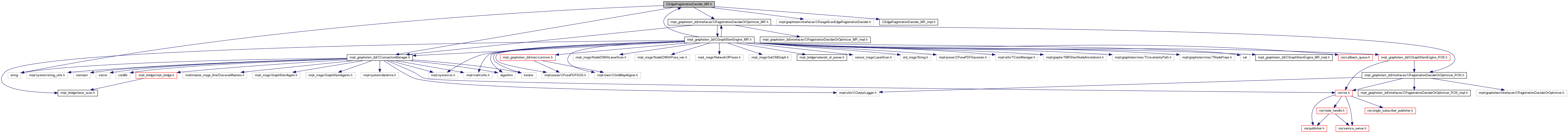
#include "mrpt_graphslam_2d/interfaces/CRegistrationDeciderOrOptimizer_MR.h"#include "mrpt_graphslam_2d/CConnectionManager.h"#include <mrpt/graphslam/interfaces/CRangeScanEdgeRegistrationDecider.h>#include <string>#include "CEdgeRegistrationDecider_MR_impl.h"

Go to the source code of this file.
Classes | |
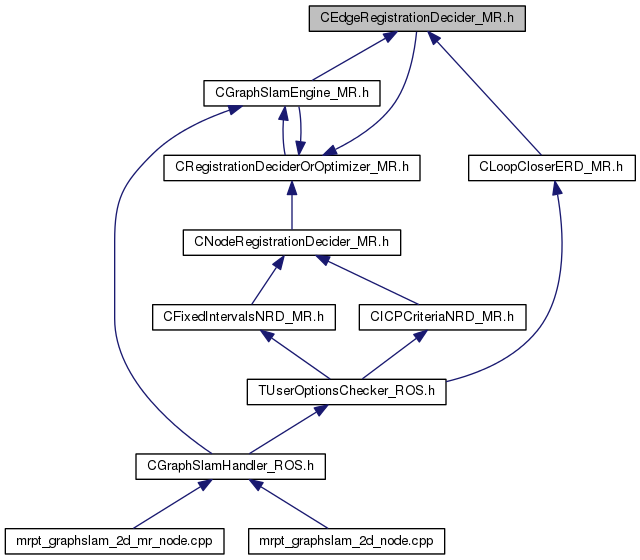
| class | mrpt::graphslam::deciders::CEdgeRegistrationDecider_MR< GRAPH_T > |
| Edge Registration Decider virtual method. More... | |
Namespaces | |
| namespace | mrpt |
| namespace | mrpt::graphslam |
| namespace | mrpt::graphslam::deciders |