#include <string>#include <vector>#include <stdint.h>

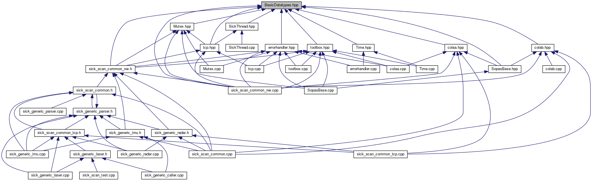
Go to the source code of this file.
| #define deg2rad 0.01745329251994329576923690768 |
Definition at line 37 of file BasicDatatypes.hpp.
| #define PI 3.141592653589793238462 |
Definition at line 34 of file BasicDatatypes.hpp.
| #define rad2degMultiplier 57.29577951308232087679815481 |
Definition at line 40 of file BasicDatatypes.hpp.
| typedef unsigned char BYTE |
Definition at line 31 of file BasicDatatypes.hpp.
| typedef int16_t INT16 |
Definition at line 28 of file BasicDatatypes.hpp.
| typedef int32_t INT32 |
Definition at line 25 of file BasicDatatypes.hpp.
| typedef int8_t INT8 |
Definition at line 30 of file BasicDatatypes.hpp.
| typedef uint16_t UINT16 |
Definition at line 27 of file BasicDatatypes.hpp.
| typedef uint32_t UINT32 |
Definition at line 26 of file BasicDatatypes.hpp.
| typedef uint64_t UINT64 |
Definition at line 24 of file BasicDatatypes.hpp.
| typedef uint8_t UINT8 |
Definition at line 29 of file BasicDatatypes.hpp.
| enum Datatypes |
Definition at line 45 of file BasicDatatypes.hpp.
| enum Sourcetype |
| Sourcetype_Unknown | |
| Sourcetype_LDMRS | |
| Sourcetype_MrsApp | |
| Sourcetype_MrsChangeApp | |
| Sourcetype_MrsFieldApp | |
| Sourcetype_MrsNtpTimeApp | |
| Sourcetype_MrsScanpointCoordinateApp |
Definition at line 76 of file BasicDatatypes.hpp.