Classes
qwt_samples.h File Reference
#include "qwt_global.h"
#include "qwt_interval.h"
#include <qvector.h>
#include <qrect.h>
Include dependency graph for qwt_samples.h:
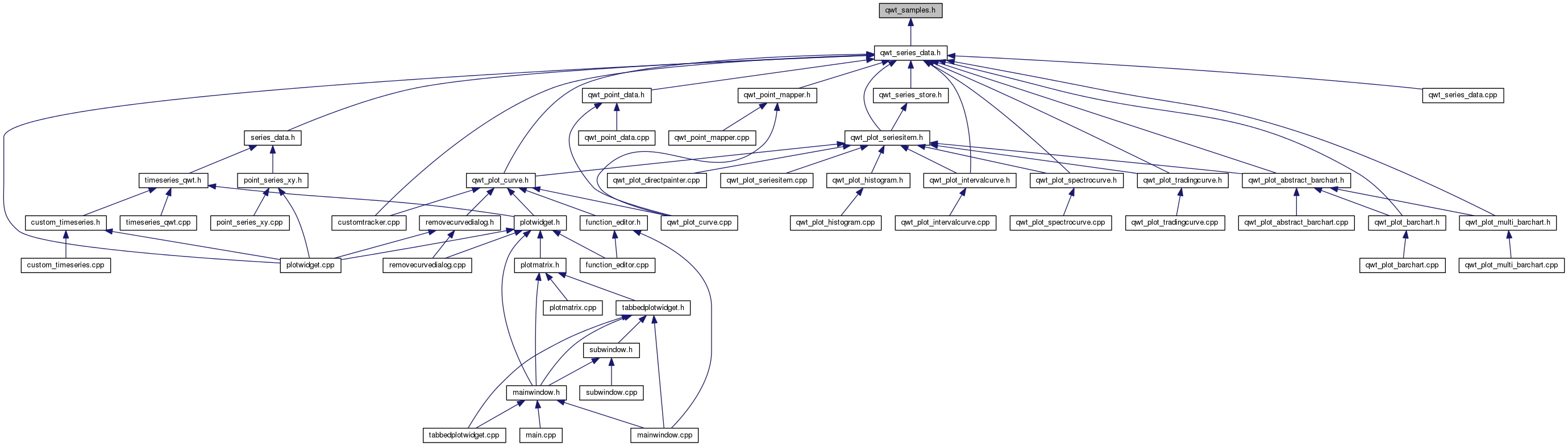
This graph shows which files directly or indirectly include this file:

Go to the source code of this file.

Classes

class  QwtIntervalSample
 A sample of the types (x1-x2, y) or (x, y1-y2) More...
class  QwtOHLCSample
 Open-High-Low-Close sample used in financial charts. More...
class  QwtSetSample
 A sample of the types (x1...xn, y) or (x, y1..yn) More...


plotjuggler
Author(s): Davide Faconti
autogenerated on Wed Jul 3 2019 19:28:05