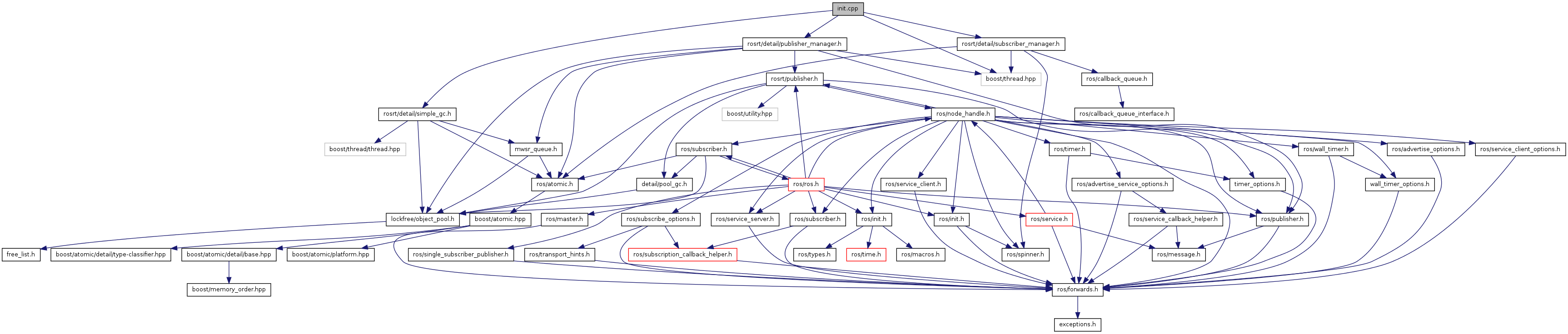
#include <rosrt/detail/publisher_manager.h>#include <rosrt/detail/subscriber_manager.h>#include <rosrt/detail/simple_gc.h>#include <boost/thread.hpp>
Go to the source code of this file.
Classes | |
| class | rosrt::detail::Managers |
Namespaces | |
| namespace | rosrt |
| namespace | rosrt::detail |
Typedefs | |
| typedef boost::shared_ptr < Managers > | rosrt::detail::ManagersPtr |
Functions | |
| SimpleGC * | rosrt::detail::getGC () |
| PublisherManager * | rosrt::detail::getPublisherManager () |
| SubscriberManager * | rosrt::detail::getSubscriberManager () |
| void | rosrt::init (const InitOptions &ops=InitOptions()) |
| void | rosrt::shutdown () |
Variables | |
| static bool | rosrt::g_initialized = false |
| static ManagersPtr | rosrt::detail::g_managers |