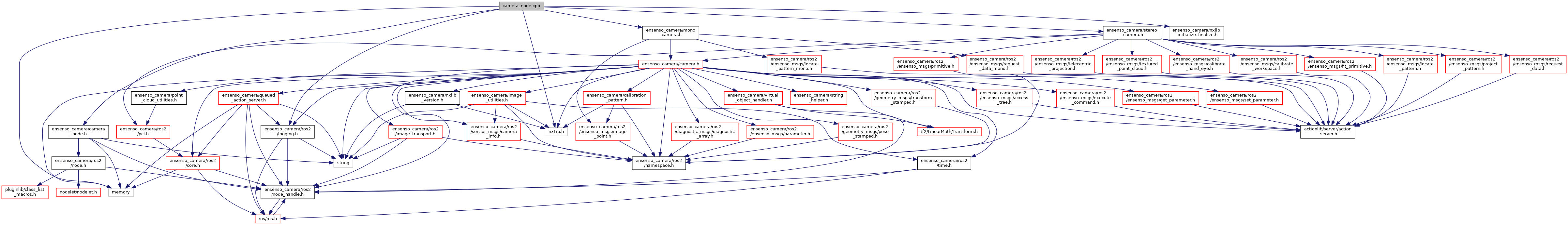
#include "ensenso_camera/camera_node.h"#include "ensenso_camera/mono_camera.h"#include "ensenso_camera/nxlib_initialize_finalize.h"#include "ensenso_camera/stereo_camera.h"#include "ensenso_camera/ros2/logging.h"#include <memory>#include "nxLib.h"
Go to the source code of this file.
Namespaces | |
| camera_node | |
Functions | |
| void | camera_node::abortInit (ensenso::ros::NodeHandle &nh, std::string const &errorMsg) |
| std::string | camera_node::getSerial (ensenso::ros::NodeHandle &nh, std::string const &nodeType) |
| std::string | camera_node::getSerialFromParameterServer (ensenso::ros::NodeHandle &nh) |
| std::string | camera_node::getSerialOfFirstCamera (ensenso::ros::NodeHandle &nh, std::string const &cameraNodeType) |
| template<typename CameraType > | |
| std::unique_ptr< CameraType > | camera_node::initCamera (ensenso::ros::NodeHandleWrapper &nhw, std::string const &nodeType) |
| template std::unique_ptr< MonoCamera > | camera_node::initCamera< MonoCamera > (ensenso::ros::NodeHandleWrapper &nhw, std::string const &nodeType) |
| template std::unique_ptr< StereoCamera > | camera_node::initCamera< StereoCamera > (ensenso::ros::NodeHandleWrapper &nhw, std::string const &nodeType) |
| void | camera_node::initNxLib (ensenso::ros::NodeHandle &nh) |
| void | camera_node::loadCameraSettings (ensenso::ros::NodeHandle &nh, Camera &camera) |