

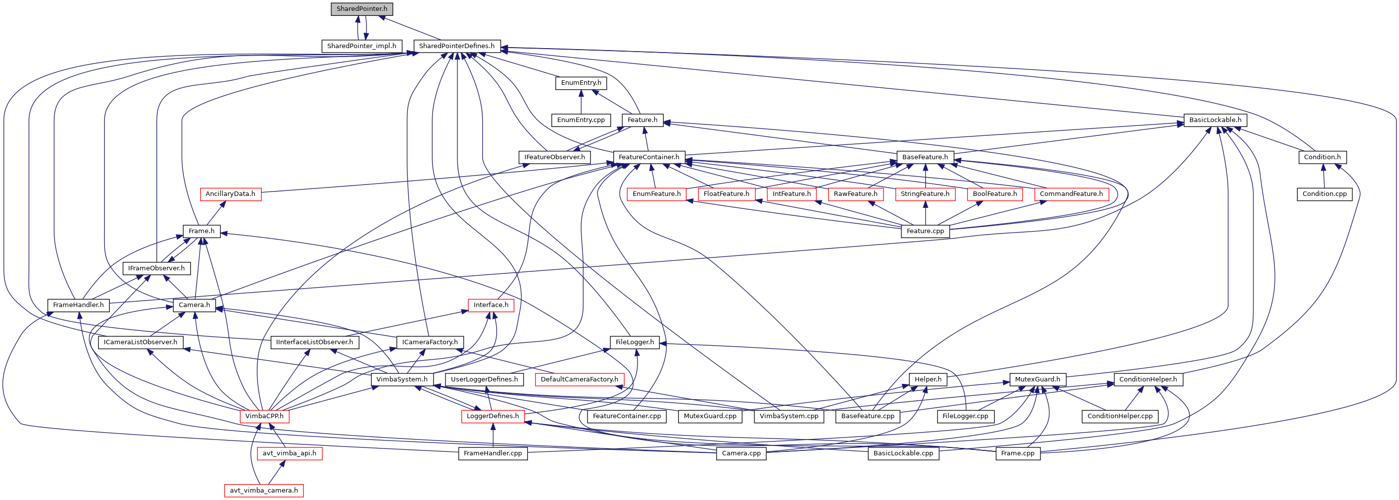
Go to the source code of this file.
Classes | |
| struct | AVT::VmbAPI::dynamic_cast_tag |
| class | AVT::VmbAPI::ref_count< T > |
| class | AVT::VmbAPI::ref_count_base |
| class | AVT::VmbAPI::shared_ptr< T > |
Namespaces | |
| AVT | |
| AVT::VmbAPI | |
Functions | |
| template<class T , class T2 > | |
| shared_ptr< T > | AVT::VmbAPI::dynamic_pointer_cast (const shared_ptr< T2 > &rSharedPointer) |
| template<class T1 , class T2 > | |
| bool | AVT::VmbAPI::operator!= (const shared_ptr< T1 > &sp1, const shared_ptr< T2 > &sp2) |
| template<class T1 , class T2 > | |
| bool | AVT::VmbAPI::operator== (const shared_ptr< T1 > &sp1, const shared_ptr< T2 > &sp2) |