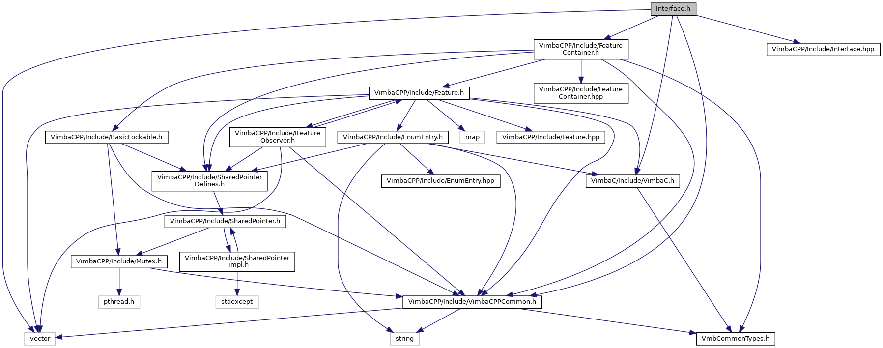
#include <VimbaC/Include/VimbaC.h>#include <VimbaCPP/Include/VimbaCPPCommon.h>#include <VimbaCPP/Include/FeatureContainer.h>#include <vector>#include <VimbaCPP/Include/Interface.hpp>

Go to the source code of this file.
Classes | |
| class | AVT::VmbAPI::Interface |
Namespaces | |
| AVT | |
| AVT::VmbAPI | |