#include <VimbaCPP/Include/VimbaCPPCommon.h>#include <VimbaCPP/Include/SharedPointerDefines.h>#include <VimbaCPP/Include/Feature.h>#include <vector>

Go to the source code of this file.
Classes | |
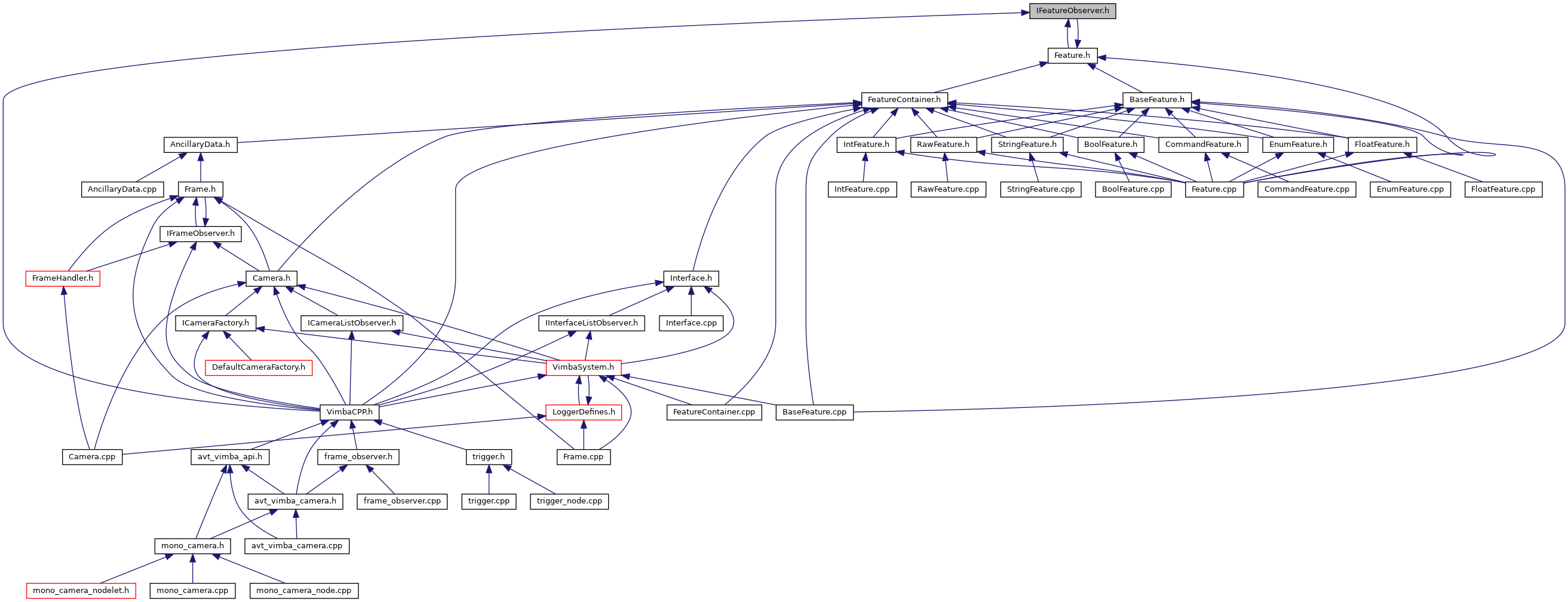
| class | AVT::VmbAPI::IFeatureObserver |
Namespaces | |
| AVT | |
| AVT::VmbAPI | |
Typedefs | |
| typedef std::vector< IFeatureObserverPtr > | AVT::VmbAPI::IFeatureObserverPtrVector |