Classes | Namespaces
BasicLockable.h File Reference
#include <VimbaCPP/Include/VimbaCPPCommon.h>
#include <VimbaCPP/Include/SharedPointerDefines.h>
#include <VimbaCPP/Include/Mutex.h>
Include dependency graph for BasicLockable.h:
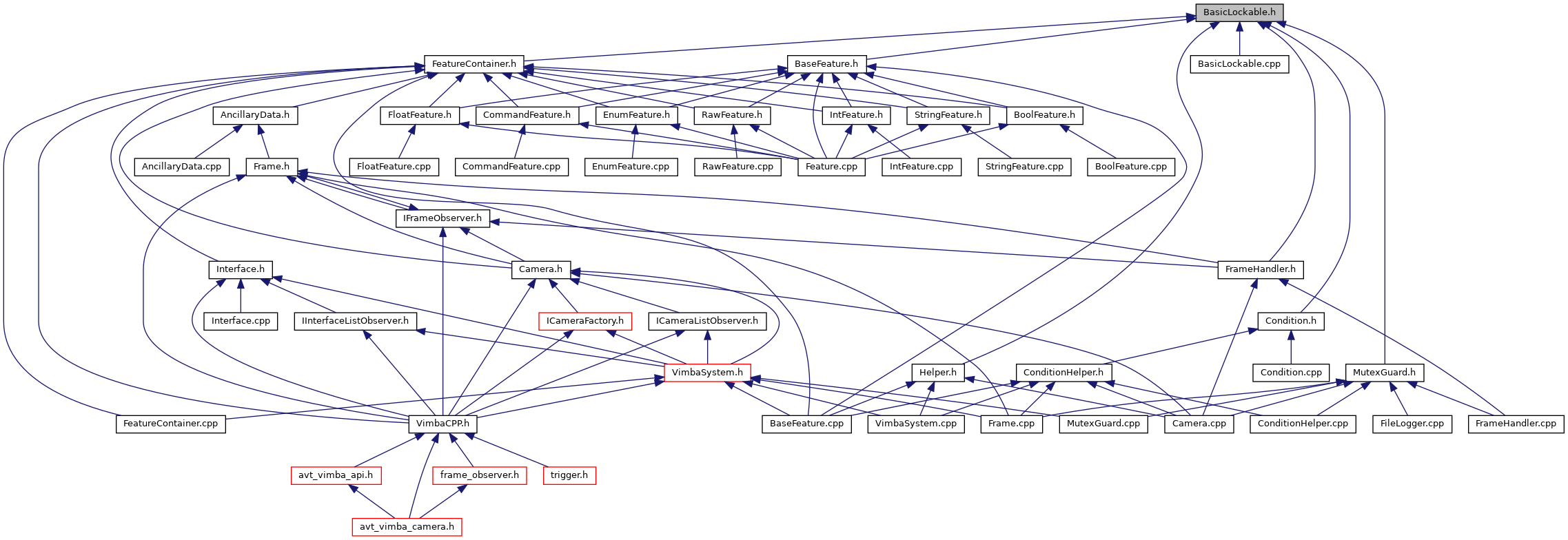
This graph shows which files directly or indirectly include this file:

Go to the source code of this file.

Classes

class  AVT::VmbAPI::BasicLockable
 

Namespaces

 AVT
 
 AVT::VmbAPI
 


avt_vimba_camera
Author(s): Allied Vision Technologies, Miquel Massot
autogenerated on Fri Jun 2 2023 02:21:10