#include <vector>#include <boost/property_tree/ptree.hpp>#include <asr_msgs/AsrObject.h>#include <ISM/common_type/Object.hpp>#include <visualization/psm/ProbabilisticPrimarySceneObjectVisualization.h>

Go to the source code of this file.
Classes | |
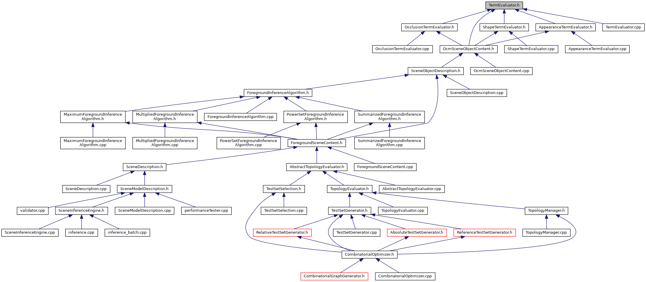
| class | ProbabilisticSceneRecognition::TermEvaluator |
Namespaces | |
| ProbabilisticSceneRecognition | |