Classes | Namespaces
OcmSceneObjectContent.h File Reference
#include <string>
#include <vector>
#include <sstream>
#include <boost/shared_ptr.hpp>
#include <boost/lexical_cast.hpp>
#include <boost/property_tree/ptree.hpp>
#include <asr_msgs/AsrObject.h>
#include <visualization/psm/ProbabilisticPrimarySceneObjectVisualization.h>
#include "inference/model/foreground/SceneObjectContent.h"
#include "inference/model/foreground/ocm/TermEvaluator.h"
#include "inference/model/foreground/ocm/shape/ShapeTermEvaluator.h"
#include "inference/model/foreground/ocm/appearance/AppearanceTermEvaluator.h"
#include "inference/model/foreground/ocm/occlusion/OcclusionTermEvaluator.h"
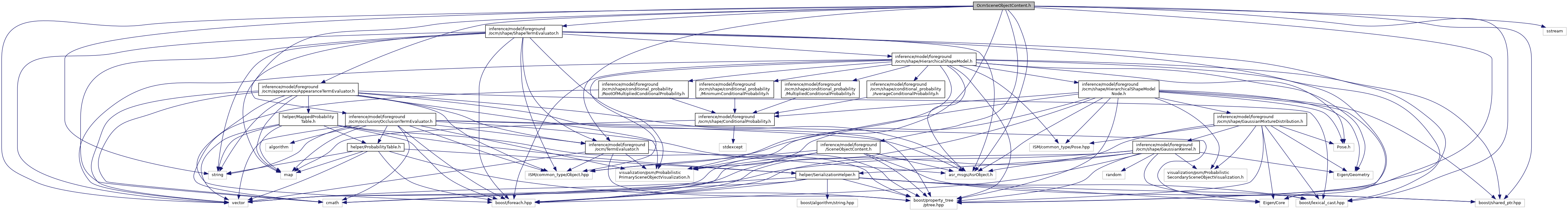
Include dependency graph for OcmSceneObjectContent.h:
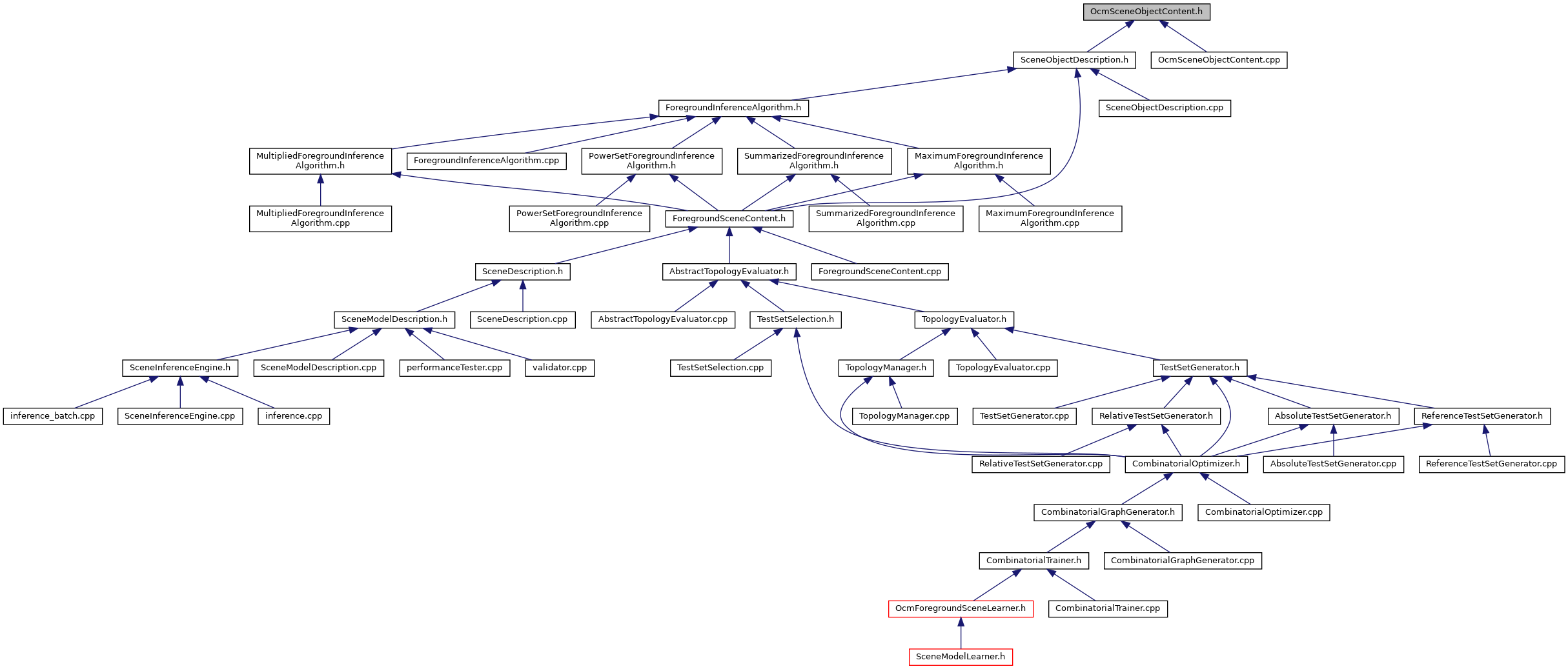
This graph shows which files directly or indirectly include this file:

Go to the source code of this file.

Classes

class  ProbabilisticSceneRecognition::OcmSceneObjectContent
 

Namespaces

 ProbabilisticSceneRecognition
 


asr_psm
Author(s): Braun Kai, Gehrung Joachim, Heizmann Heinrich, Meißner Pascal
autogenerated on Mon Feb 28 2022 21:52:14