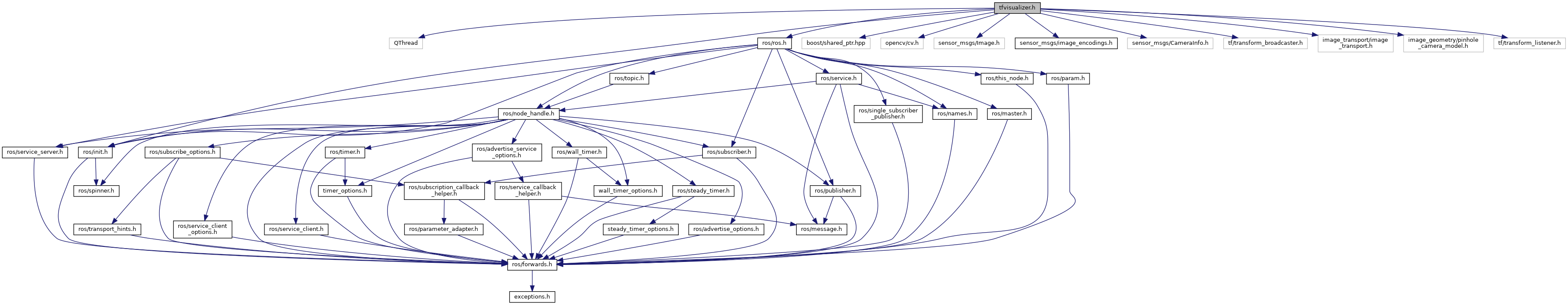
#include <QThread>#include <ros/ros.h>#include <ros/init.h>#include <boost/shared_ptr.hpp>#include <opencv/cv.h>#include <sensor_msgs/Image.h>#include <sensor_msgs/image_encodings.h>#include <sensor_msgs/CameraInfo.h>#include <tf/transform_broadcaster.h>#include <image_transport/image_transport.h>#include <image_geometry/pinhole_camera_model.h>#include <tf/transform_listener.h>

Go to the source code of this file.
Classes | |
| class | TF_Visualizer |