Classes
datapairs.h File Reference
#include <string>
#include <cstdlib>
#include <vector>
#include <utility>
#include "configuration.h"
Include dependency graph for datapairs.h:
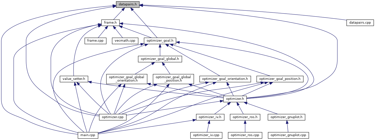
This graph shows which files directly or indirectly include this file:

Go to the source code of this file.

Classes

class  DataPairs
 Data Storage Class (Attribute-Value Pairs) More...
 


asr_kinematic_chain_optimizer
Author(s): Aumann Florian, Heller Florian, Jäkel Rainer, Wittenbeck Valerij
autogenerated on Mon Feb 28 2022 21:45:09