Classes | Namespaces | Functions
shared_object.hpp File Reference
#include "printable_object.hpp"
#include "casadi_exception.hpp"
#include <map>
#include <vector>
Include dependency graph for shared_object.hpp:
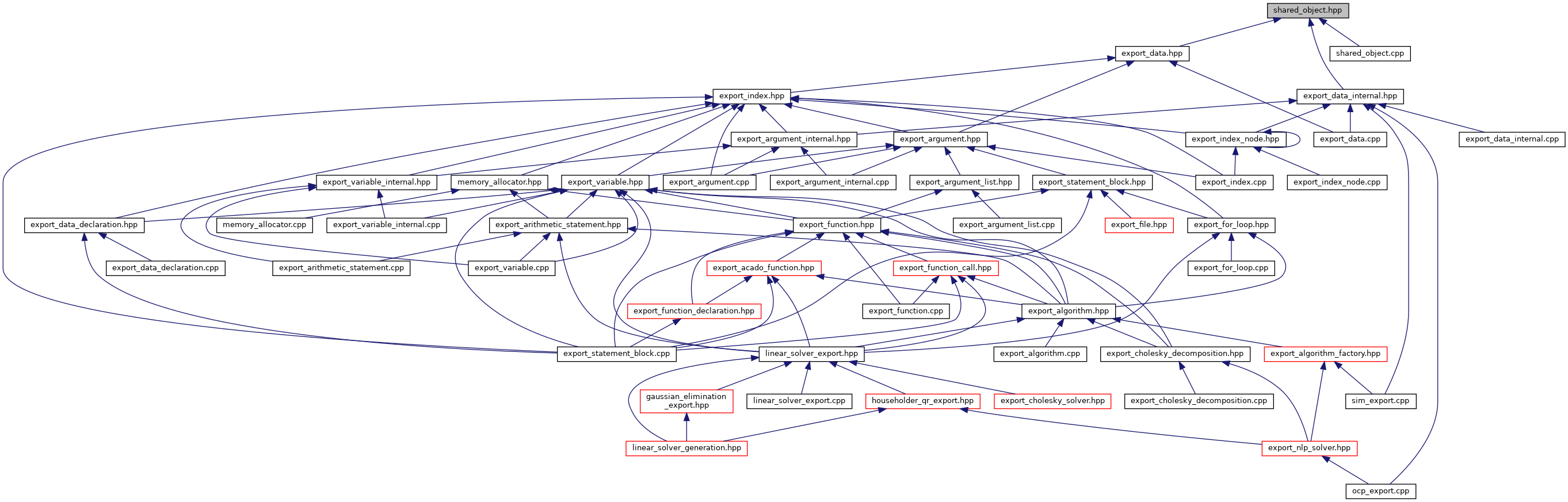
This graph shows which files directly or indirectly include this file:

Go to the source code of this file.

Classes

class  CasADi::SharedObject
 SharedObject implements a reference counting framework simular for effient and easily-maintained memory management. More...
 
class  CasADi::SharedObjectNode
 Internal class for the reference counting framework, see comments on the public class. More...
 

Namespaces

 CasADi
 

Functions

template<class B >
bool CasADi::is_a (const SharedObject &A)
 Check if a shared object is of a certain type. More...
 
template<class B >
CasADi::shared_cast (SharedObject &A)
 Typecast a shared object to a base class to a shared object to a derived class, cf. dynamic_cast. More...
 
template<class B >
const B CasADi::shared_cast (const SharedObject &A)
 Typecast a shared object to a base class to a shared object to a derived class, cf. dynamic_cast (const) More...
 
template<class A >
CasADi::deepcopy (const A &a)
 Make a deep copy of an object (Note: default is a shallow copy!) More...
 
template<class A >
CasADi::deepcopy (const A &a, std::map< SharedObjectNode *, SharedObject > &already_copied)
 
template<class A >
std::vector< A > CasADi::deepcopy (const std::vector< A > &a, std::map< SharedObjectNode *, SharedObject > &already_copied)
 


acado
Author(s): Milan Vukov, Rien Quirynen
autogenerated on Mon Feb 28 2022 21:32:20