Classes
TimeStamp.hh File Reference
#include <
log4cpp/Portability.hh
>
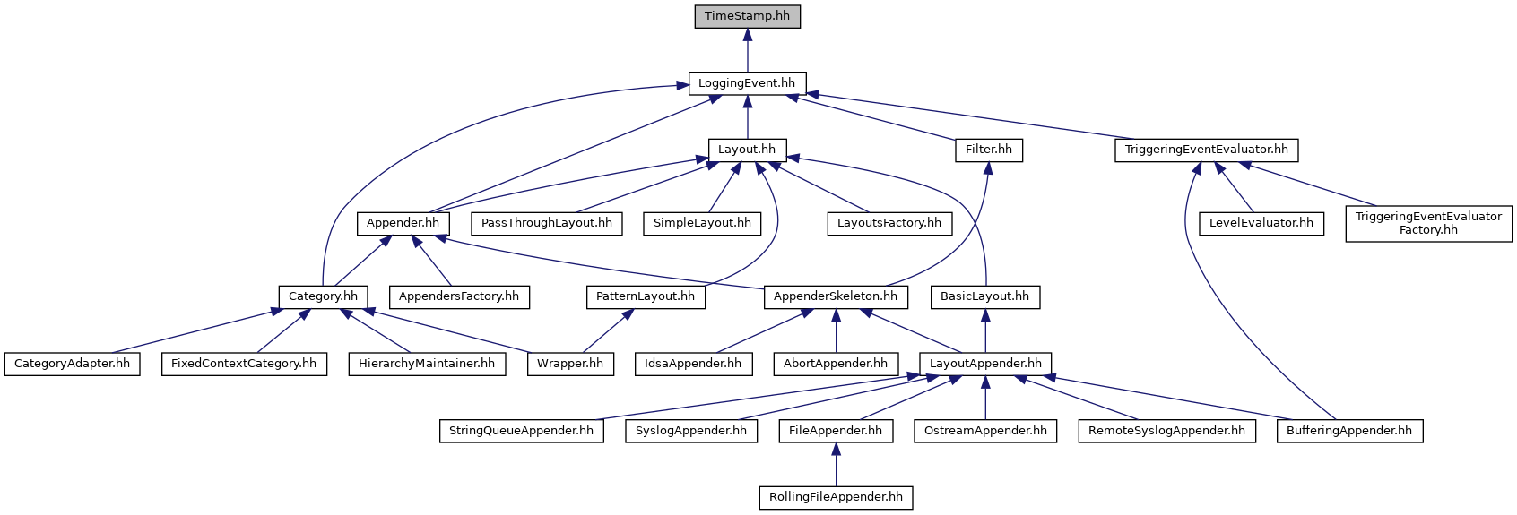
Include dependency graph for TimeStamp.hh:
This graph shows which files directly or indirectly include this file:
Go to the source code of this file.
Classes
class
TimeStamp
A simple
TimeStamp
abstraction.
More...
rc_genicam_api
Author(s): Heiko Hirschmueller
autogenerated on Wed Dec 4 2024 03:10:12