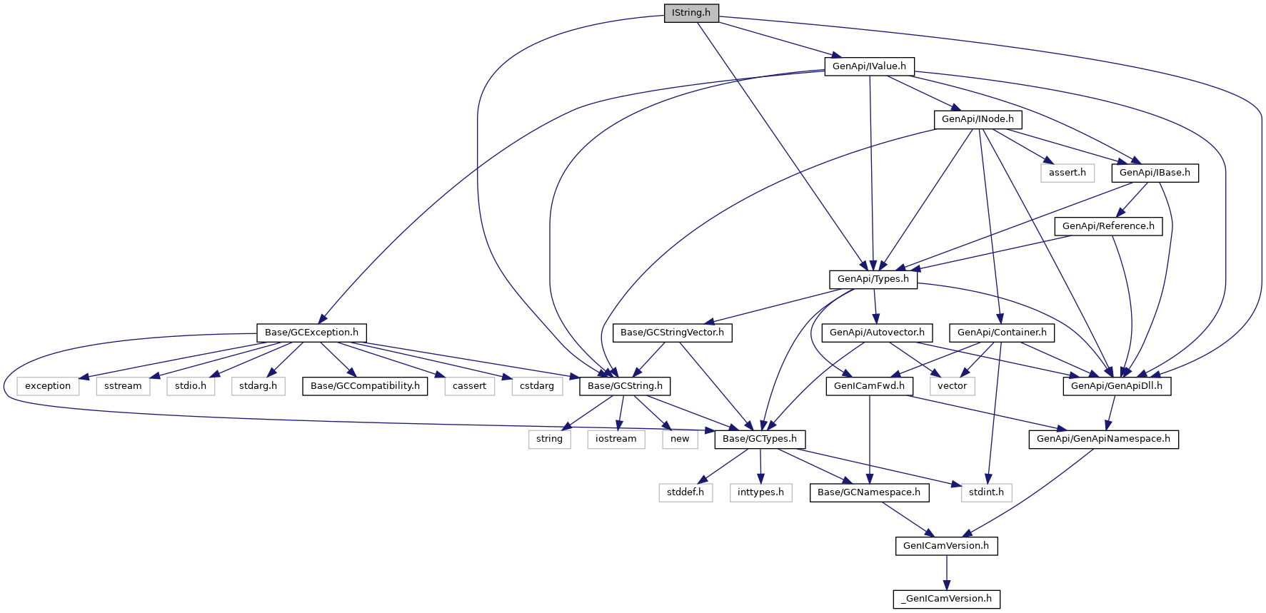
Definition of interface IString. More...
#include <Base/GCString.h>#include <GenApi/GenApiDll.h>#include <GenApi/Types.h>#include <GenApi/IValue.h>

Go to the source code of this file.
Classes | |
| class | GENAPI_NAMESPACE::CStringRefT< T > |
Namespaces | |
| GENAPI_NAMESPACE | |
| Lexical analyzer for CIntSwissKnife. | |
Typedefs | |
| typedef CStringRefT< IString > | GENAPI_NAMESPACE::CStringRef |
| Reference to an IString pointer. More... | |
Functions | |
| virtual int64_t | GENAPI_NAMESPACE::GetMaxLength (bool Verify=false)=0 |
| Retrieves the maximum length of the string in bytes. More... | |
| virtual bool | GENAPI_NAMESPACE::GetValue (bool Verify=false, bool IgnoreCache=false) const =0 |
| Get node value. More... | |
| virtual bool | GENAPI_NAMESPACE::operator() () const |
| Get node value. More... | |
| virtual GENICAM_NAMESPACE::gcstring | GENAPI_NAMESPACE::operator* ()=0 |
| Get string node value. More... | |
| virtual IEnumeration & | GENAPI_NAMESPACE::operator= (const GENICAM_NAMESPACE::gcstring &ValueStr)=0 |
| Set string node value. More... | |
Variables | |
| GENICAM_INTERFACE GENAPI_DECL_ABSTRACT | GENAPI_NAMESPACE::IString |
| Interface for string properties. More... | |
Definition of interface IString.
Definition in file IString.h.