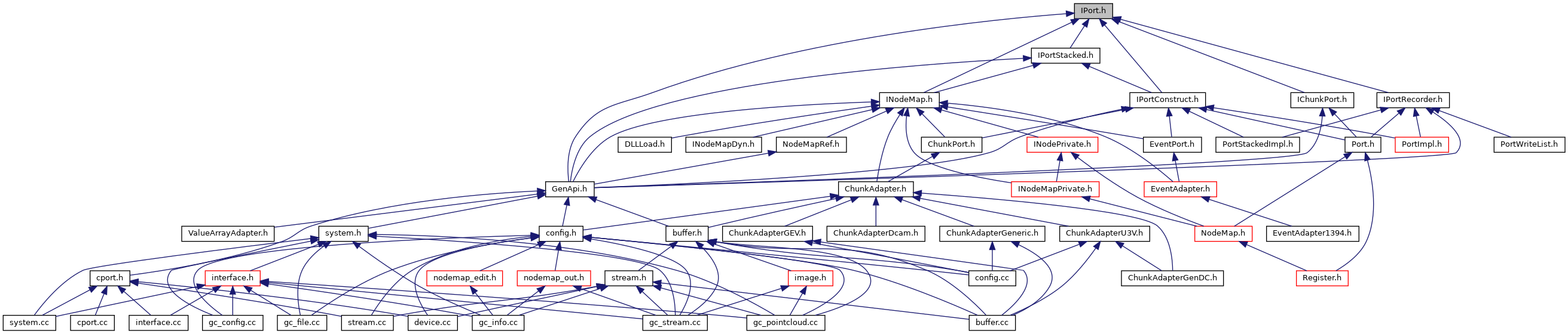
Definition of interface IPort. More...
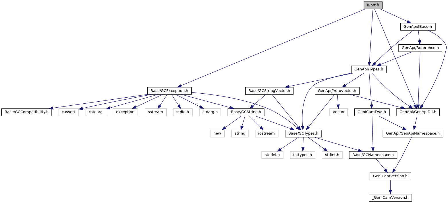
#include <Base/GCException.h>#include <GenApi/GenApiDll.h>#include <GenApi/Types.h>#include <GenApi/IBase.h>

Go to the source code of this file.
Classes | |
| class | GENAPI_NAMESPACE::CPortRefT< T > |
Namespaces | |
| GENAPI_NAMESPACE | |
| Lexical analyzer for CIntSwissKnife. | |
Typedefs | |
| typedef CPortRefT< IPort > | GENAPI_NAMESPACE::CPortRef |
| Reference to an IEnumEntry pointer. More... | |
Functions | |
| virtual void | GENAPI_NAMESPACE::Write (const void *pBuffer, int64_t Address, int64_t Length)=0 |
| Writes a chunk of bytes to the port. More... | |
Variables | |
| GENICAM_INTERFACE GENAPI_DECL_ABSTRACT int64_t | GENAPI_NAMESPACE::Address |
| GENICAM_INTERFACE GENAPI_DECL_ABSTRACT | GENAPI_NAMESPACE::IPort |
| Interface for ports. More... | |
| GENICAM_INTERFACE GENAPI_DECL_ABSTRACT int64_t int64_t | GENAPI_NAMESPACE::Length = 0 |
Definition of interface IPort.
Definition in file IPort.h.