Definition of the interface IInteger. More...
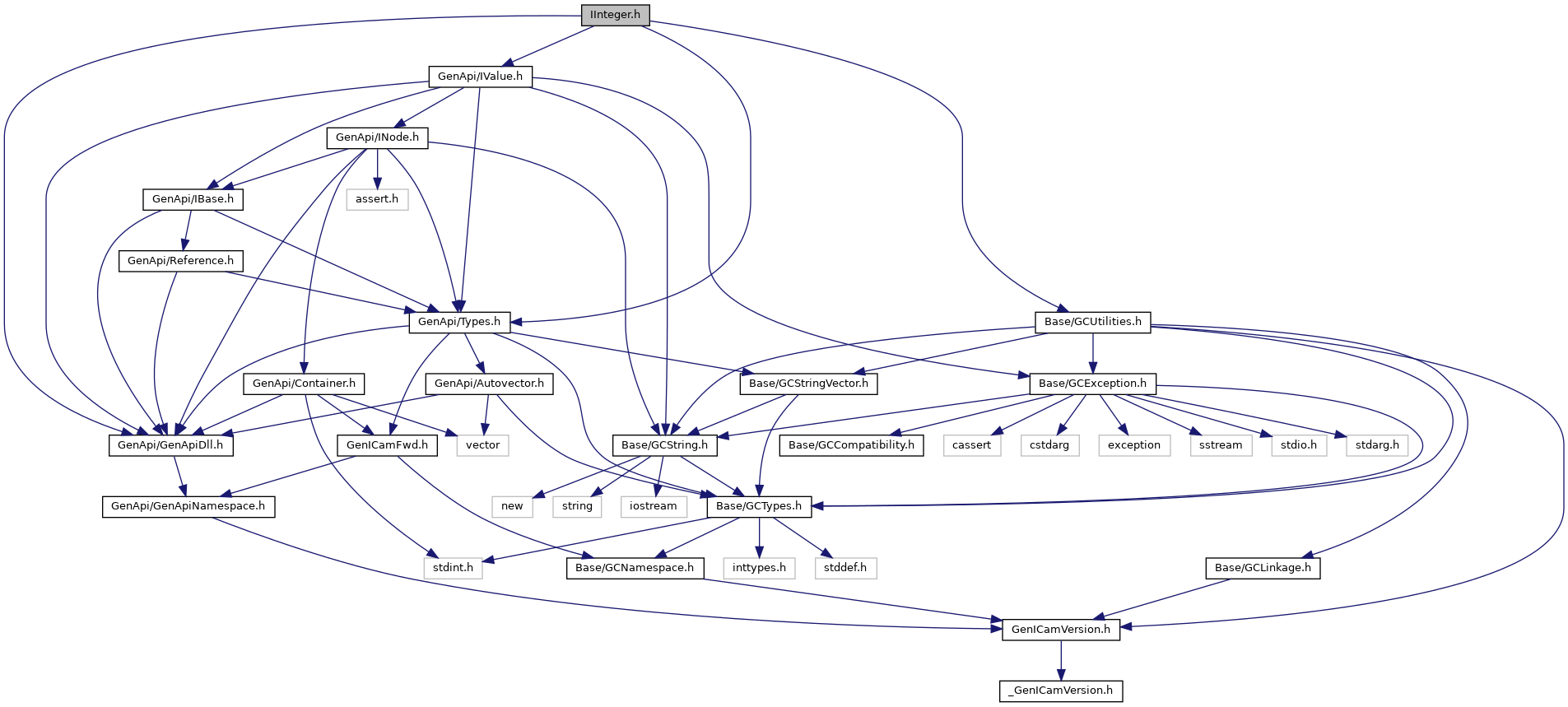
#include <Base/GCUtilities.h>#include <GenApi/GenApiDll.h>#include <GenApi/Types.h>#include <GenApi/IValue.h>

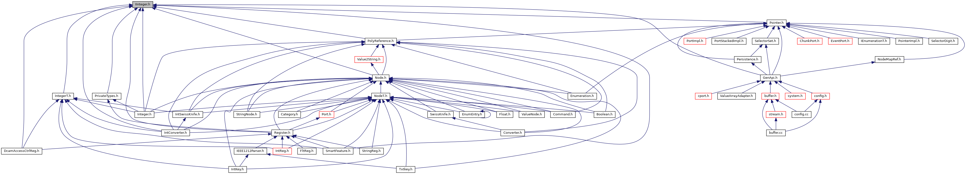
Go to the source code of this file.
Classes | |
| class | GENAPI_NAMESPACE::CIntegerRefT< T, I > |
Namespaces | |
| GENAPI_NAMESPACE | |
| Lexical analyzer for CIntSwissKnife. | |
Typedefs | |
| typedef CIntegerRefT< IInteger > | GENAPI_NAMESPACE::CIntegerRef |
| Reference to an IInteger pointer. More... | |
Functions | |
| virtual double | GENAPI_NAMESPACE::GetInc ()=0 |
| Get the constant increment if there is any. More... | |
| virtual EIncMode | GENAPI_NAMESPACE::GetIncMode ()=0 |
| Get increment mode. More... | |
| virtual double_autovector_t | GENAPI_NAMESPACE::GetListOfValidValues (bool bounded=true)=0 |
| Get list of valid value. More... | |
| virtual double | GENAPI_NAMESPACE::GetMax ()=0 |
| Get maximum value allowed. More... | |
| virtual double | GENAPI_NAMESPACE::GetMin ()=0 |
| Get minimum value allowed. More... | |
| virtual ERepresentation | GENAPI_NAMESPACE::GetRepresentation ()=0 |
| Get recommended representation. More... | |
| virtual GENICAM_NAMESPACE::gcstring | GENAPI_NAMESPACE::GetUnit () const =0 |
| Get the physical unit name. More... | |
| virtual bool | GENAPI_NAMESPACE::GetValue (bool Verify=false, bool IgnoreCache=false) const =0 |
| Get node value. More... | |
| virtual void | GENAPI_NAMESPACE::ImposeMax (int64_t Value)=0 |
| Restrict maximum value. More... | |
| virtual void | GENAPI_NAMESPACE::ImposeMin (int64_t Value)=0 |
| Restrict minimum value. More... | |
| virtual bool | GENAPI_NAMESPACE::operator() () const |
| Get node value. More... | |
| virtual GENICAM_NAMESPACE::gcstring | GENAPI_NAMESPACE::operator* ()=0 |
| Get string node value. More... | |
| virtual IInteger & | GENAPI_NAMESPACE::operator= (int64_t Value)=0 |
| Set node value. More... | |
Definition of the interface IInteger.
Definition in file IInteger.h.