Main include file for using GenApi with smart pointers. More...
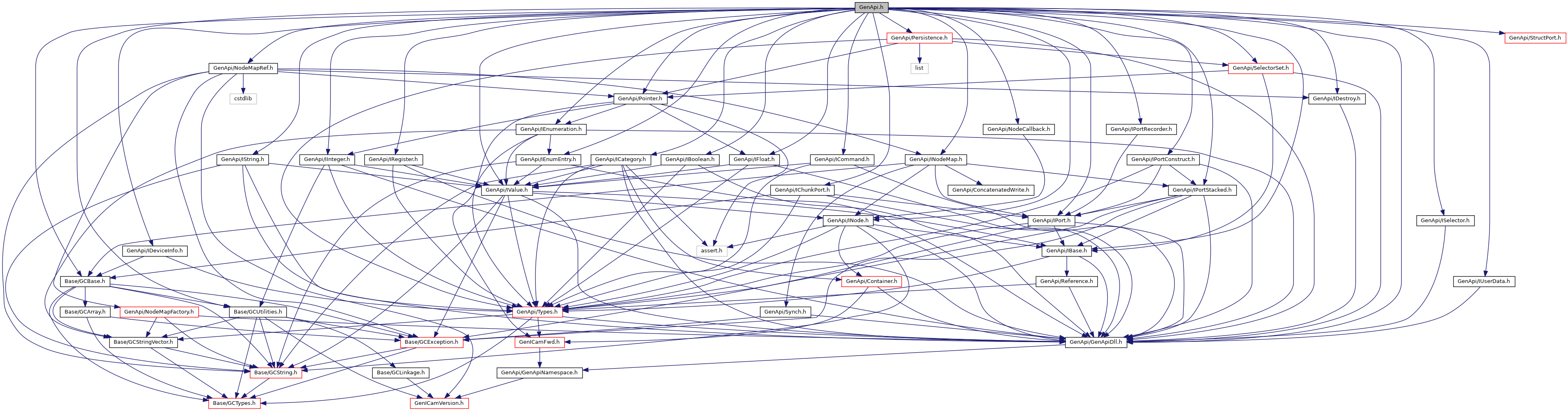
#include <Base/GCBase.h>#include <Base/GCUtilities.h>#include <GenApi/GenApiDll.h>#include <GenApi/Pointer.h>#include <GenApi/IBase.h>#include <GenApi/INode.h>#include <GenApi/IValue.h>#include <GenApi/ICategory.h>#include <GenApi/IInteger.h>#include <GenApi/IFloat.h>#include <GenApi/IRegister.h>#include <GenApi/IEnumeration.h>#include <GenApi/IEnumEntry.h>#include <GenApi/IBoolean.h>#include <GenApi/IPort.h>#include <GenApi/IPortStacked.h>#include <GenApi/IPortRecorder.h>#include <GenApi/IPortConstruct.h>#include <GenApi/IChunkPort.h>#include <GenApi/IString.h>#include <GenApi/INodeMap.h>#include <GenApi/IDestroy.h>#include <GenApi/IDeviceInfo.h>#include <GenApi/ISelector.h>#include <GenApi/ICommand.h>#include <GenApi/IUserData.h>#include <GenApi/NodeMapRef.h>#include <GenApi/NodeCallback.h>#include <GenApi/Persistence.h>#include <GenApi/StructPort.h>#include <GenApi/SelectorSet.h>

Go to the source code of this file.
Main include file for using GenApi with smart pointers.
Definition in file GenApi.h.