Useful C++ string traits. More...
#include <cstddef>#include <string>#include <type_traits>

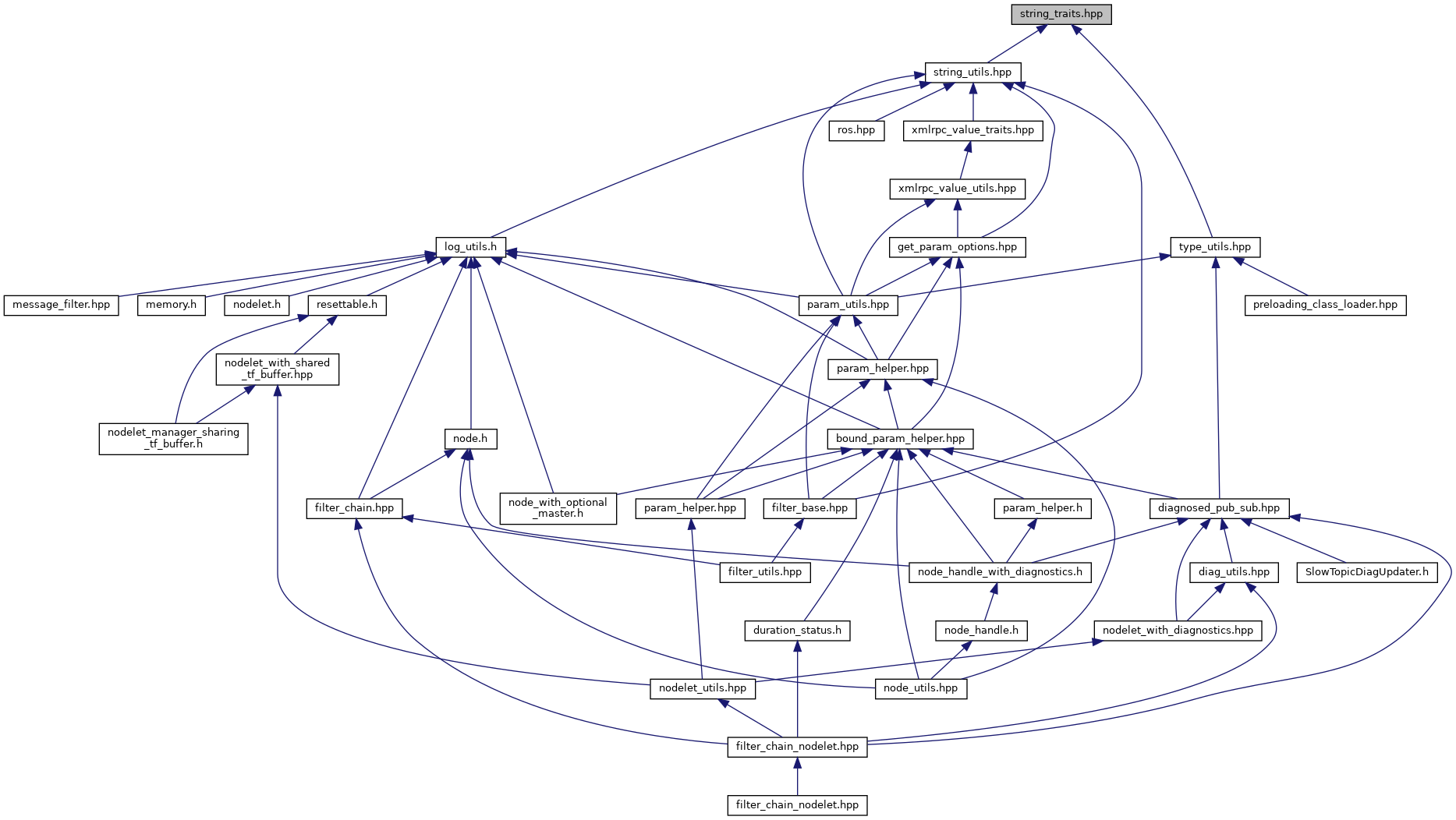
Go to the source code of this file.
Classes | |
| struct | cras::is_c_string< T > |
| Type trait for dynamic-sized and constant-sized C strings. More... | |
| struct | cras::is_c_string< char * > |
| struct | cras::is_c_string< char *const > |
| struct | cras::is_c_string< char[I]> |
| struct | cras::is_c_string< const char * > |
| struct | cras::is_c_string< const char *const > |
| struct | cras::is_c_string< const char[I]> |
| struct | cras::is_string< T, typename > |
| Char trait for a C-string or std::string. More... | |
| struct | cras::is_string< T, ::std::enable_if_t<::cras::is_c_string< typename std::decay< T >::type >::value > > |
| struct | cras::is_string< T, ::std::enable_if_t<::std::is_same< typename std::decay< T >::type, ::std::string >::value > > |
Namespaces | |
| cras | |
Useful C++ string traits.
Definition in file string_traits.hpp.