domFx_surface_format_hint_common.h File Reference

#include <dae/daeDocument.h>
#include <dom/domTypes.h>
#include <dom/domElements.h>
#include <dom/domExtra.h>
Include dependency graph for domFx_surface_format_hint_common.h:
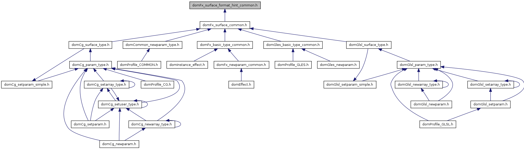
This graph shows which files directly or indirectly include this file:

Go to the source code of this file.

Classes

class  domFx_surface_format_hint_common_complexType::domChannels
class  domFx_surface_format_hint_common
class  domFx_surface_format_hint_common_complexType
class  domFx_surface_format_hint_common_complexType::domOption
class  domFx_surface_format_hint_common_complexType::domPrecision
class  domFx_surface_format_hint_common_complexType::domRange
 All Classes Namespaces Files Functions Variables Typedefs Enumerations Enumerator Friends Defines


colladadom
Author(s): Du Hung Hou, Khronos.org, Marcus Barnes, Greg Corson, Herbert Law, Sebastian Schwarz, Steven Thomas, John Hsu (ros package), Tim Field (ros package)
autogenerated on Fri Jan 11 11:30:36 2013