$search

ReturnSignature.hpp File Reference

#include <boost/type_traits.hpp>
#include "NA.hpp"
#include "../rtt-fwd.hpp"
Include dependency graph for ReturnSignature.hpp:
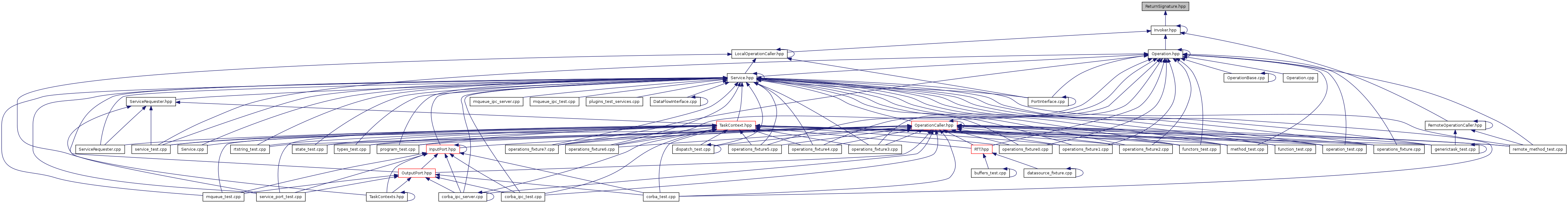
This graph shows which files directly or indirectly include this file:

Go to the source code of this file.

Classes

struct  RTT::internal::ReturnSignature< 0, F, ToInvoke >
struct  RTT::internal::ReturnSignature< 1, F, ToInvoke >
struct  RTT::internal::ReturnSignature< 2, F, ToInvoke >
struct  RTT::internal::ReturnSignature< 3, F, ToInvoke >
struct  RTT::internal::ReturnSignature< 4, F, ToInvoke >
struct  RTT::internal::ReturnSignature< 5, F, ToInvoke >
struct  RTT::internal::ReturnSignature< 6, F, ToInvoke >
struct  RTT::internal::ReturnSignature< 7, F, ToInvoke >

Namespaces

namespace  RTT
 

Contains TaskContext, Activity, OperationCaller, Operation, Property, InputPort, OutputPort, Attribute.


namespace  RTT::internal
 All Classes Namespaces Files Functions Variables Typedefs Enumerations Enumerator Friends Defines


rtt
Author(s): RTT Developers
autogenerated on Fri Mar 1 16:26:31 2013