$search
#include <assert.h>#include <iostream>#include <limits>#include "vector_n.h"#include "matrix_n.hpp"

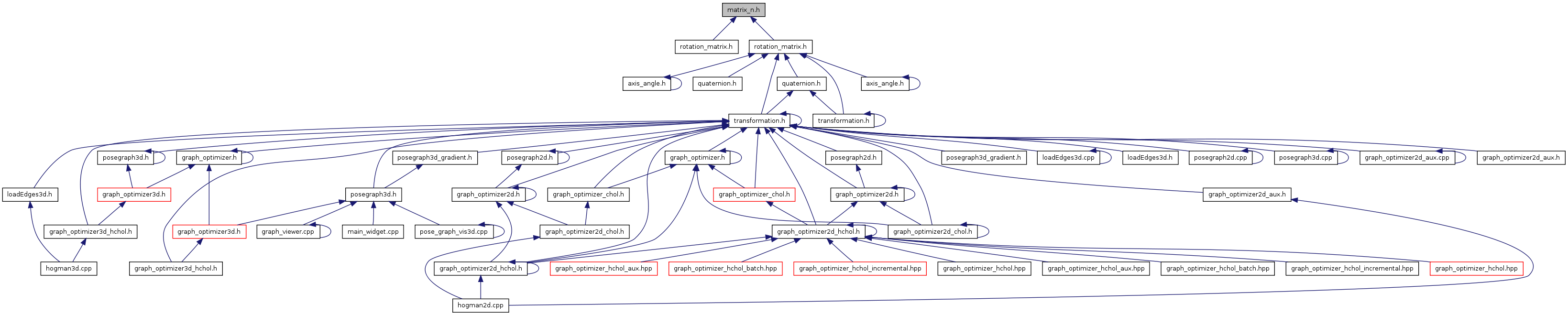
Go to the source code of this file.
Classes | |
| struct | _Matrix< Rows, Cols, Base > |
Typedefs | |
| typedef _Matrix< 2, 2, double > | Matrix2 |
| typedef _Matrix< 2, 2, float > | Matrix2f |
| typedef _Matrix< 3, 3, double > | Matrix3 |
| typedef _Matrix< 3, 3, float > | Matrix3f |
| typedef _Matrix< 6, 6, double > | Matrix6 |
| typedef _Matrix< 6, 6, float > | Matrix6f |
| typedef _Matrix< 0, 0, double > | MatrixX |
| typedef _Matrix< 0, 0, float > | MatrixXf |
Functions | |
| template<int M, int N, typename Base > | |
| void | dyn2st (_Matrix< M, N, Base > &dest, const _Matrix< 0, 0, Base > src) |
| template<int R, int C, typename Base > | |
| _Matrix< R, C, Base > | operator* (Base x, const _Matrix< R, C, Base > &m) |
| template<int R, int C, typename Base > | |
| std::ostream & | operator<< (std::ostream &os, const _Matrix< R, C, Base > &m) |
| template<int M, int N, typename Base > | |
| void | st2dyn (_Matrix< 0, 0, Base > &dest, const _Matrix< M, N, Base > src) |